隐私设置位于顶部导航栏的最右侧,隐私一项,如下图所示:

隐私设置中包括两项,个人隐私设置和好友动态筛选,如下图所示:

一、个人隐私设置
1、个人隐私设置
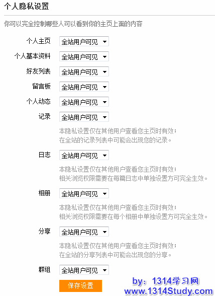
你可以完全控制哪些人可以看到你的主页上面的内容,如下图所示:

个人主页,个人基本资料,好友列表,留言板,群组项可以设置的权限有:全站用户可见、仅好友可见、仅自己可见。
个人动态,记录,日志,相册,分享项可以设置的权限有:全站用户可见、仅好友可见。
记录:本隐私设置仅在其他用户查看您主页时有效;在全站的记录列表中可能会出现您的记录。
日志:本隐私设置仅在其他用户查看您主页时有效;相关浏览权限需要在每篇日志中单独设置方可完全生效。
相册:本隐私设置仅在其他用户查看您主页时有效;相关浏览权限需要在每个相册中单独设置方可完全生效。
分享:本隐私设置仅在其他用户查看您主页时有效;在全站的分享列表中可能会出现您的分享。
2、个人动态发布设置
系统会将您的各项动作反映到个人动态里,方便朋友了解你的动态。你可以控制是否在下列动作发生时,在个人动态里发布相关信息。如下图所示:

这里可以针对发表记录、撰写日志、创建相册、上传图片、添加分享、发起话题、对话题回复、加入群组、添加好友、发表评论/留言、对日志踩一脚这些动作是否产生动态做详细的控制。
二、好友动态筛选
对于您查看到的好友的动态都可以在这里设置哪些您希望查看,哪些您不想查看到,屏蔽掉的信息将不再显示。
筛选规则一:屏蔽指定用户组的动态
你可以决定屏蔽哪些用户组的动态,屏蔽用户组内的组员所发布的动态都将被屏蔽掉。如下图所示:

筛选规则二:屏蔽指定好友指定类型的动态
点击一下首页好友动态列表后面的屏蔽标志,就可以屏蔽指定好友指定类型的动态了。如下图所示:

点击屏蔽后,弹出一个选择框,在这里可以选择“仅屏蔽该好友的”或是“屏蔽所有好友的”指定类型的动态,点击提交即可。在“筛选规则二”下面列出的就是您已经屏蔽的动态类型识别名和好友名,你可以选择是否取消屏蔽。如下图所示:

这里显示的则为我屏蔽了用户名为 cindy 这个用户的类型为“话题”的所有动态。
筛选规则三:屏蔽指定好友指定类型的通知
点击一下通知列表后面的屏蔽标志,就可以屏蔽指定好友指定类型的通知了。如下图所示:

点击屏蔽后,弹出一个选择框,在这里可以选择“仅屏蔽该好友的”或是“屏蔽所有好友的”指定类型的通知,点击提交即可。在“筛选规则三”下面列出的是您已经屏蔽的通知类型和好友名,你可以选择是否取消屏蔽。如下图所示:
