UCenter Home 后台 => 基本设置 => 站点设置 => 注册显示

详细说明:
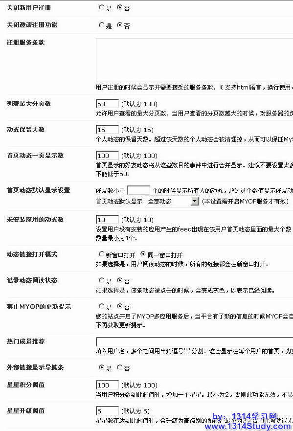
关闭新用户注册:选择“是”,新用户将不能直接注册。
关闭邀请注册功能:选择“是“将关闭邀请注册,如果想实现不允许会员直接注册,只开启邀请注册,那么这里关闭新用户注册选择“是”,关闭邀请注册功能选择“否”同时其它应用也要关闭直接注册。
注册服务条款:这里填写站长注册的服务条款。
列表最大分页数:允许用户查看的最大分页数。
动态保留天数:个人动态的保留天数。超过该天数的个人动态会被清理掉。
首页动态一页显示数:即首页的动态一页显示的数量。如每页显示 50 条 feed 。
首页动态默认显示设置: 这里设置好友数小于多少个的时候显示所有人的动态,超过这个数值显示好友动态。
同时设置首页默认显示哪种类型的动态。如下图所示:

注意:(本设置需开启MYOP服务才有效)
未安装应用的动态数:设置用户没有安装的应用产生的 feed 出现在该用户首页动态里面的最大个数,以避免对其带来太多信息噪音。设置的数量最小为1个。
动态链接打开模式:分为新窗口打开和在同一窗口打开。
记录动态阅读状态:选择“是”,该条动态被点击的时候,会变成灰色,以表示已经阅读。
禁止 MYOP 的更新提示:开启 manyou 功能后,当站点有了新的信息的时候 MYOP 会自动提示给管理员。
如何开启 manyou 功能请参考:http://faq.comsenz.com/viewnews-390
热门成员推荐:这里填写站长推荐的会员,多个之间用半角逗号","分割,会在随便看看页面显示,为空则不显示。如下图所示:

外部链接显示导航条:选择“是”,访问如论坛等其它应用的时候,连接地址是这样的:http://hellensu.com/link.php?url=http://www.hellensu.com%2Fbbs,如果不想以这种方式显示,这里选择“否”即可。
星星积分阀值:当用户积分数到此阀值时,增加一个星星。最小为2,否则此功能无效,不显示星星数。